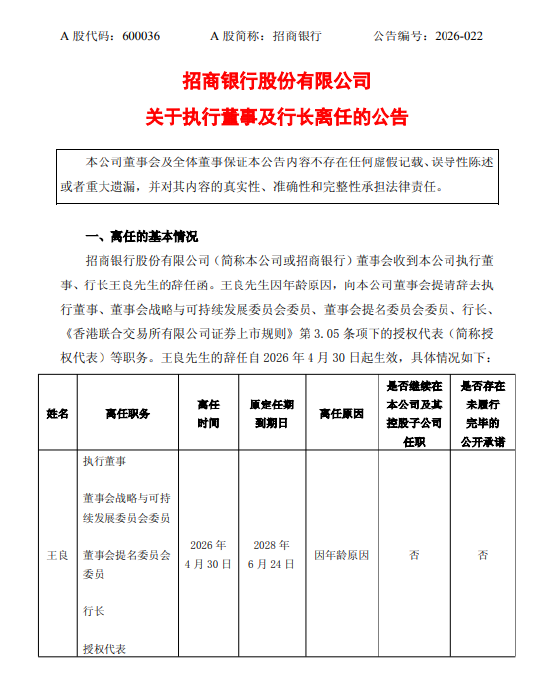
葛兰卸任多只在管产品
记者|杨娜娜
编辑|姜诗蔷 巫燕玲
4月29日,中欧基金公告称,中欧明睿新起点的基金经理由葛兰变更为代云锋。此次调整后,葛兰进一步聚焦医药投资方向,在管产品仅剩中欧医疗创新和中欧医疗健康,在管规模从332.89亿元降至321.97亿元(规模数据截至今年3月末)。而葛兰独管的产品,仅剩中欧医疗创新。

葛兰于2014年10月加入中欧基金,现任投资总监。值得注意的是,她曾两度管理中欧明睿新起点。Wind数据显示,第一阶段是2015年1月至2016年4月,任职回报为-6.9%;第二阶段为2018年至2026年,近8年的年化收益率为9.42%,在同类基金中排名前53%。
从中欧基金的策略来看,深化专业分工是重要考量。此前发布的《推动公募基金高质量发展行动方案》强调,要加快“平台式、一体化、多策略”投研体系建设,鼓励基金经理在自己擅长领域精耕,支持基金经理团队制管理模式。在此背景下,基金经理集中管理自身能力圈内的产品,已成为行业趋势。
当然,基金经理变更之后,持仓是否发生明显调整,还有待后续持续观察。
葛兰再“减负”
这并非葛兰首次卸任非医药产品。三年前,她已卸任中欧阿尔法、中欧研究精选,逐步将管理重心收窄至医药赛道。
此次变更后,她继续管理两只医药主题基金——中欧医疗健康和中欧医疗创新,截至2026年3月末,两只基金的规模分别约为252.7亿元和69.28亿元。其中,葛兰单独管理的产品,仅剩中欧医疗创新一只。中欧医疗创新A成立于2019年2月,截至今年4月29日的总回报为46.76%,同类排名后20%。该基金2020年收益曾翻倍,但随后四年连续亏损。近5年,该基金的亏损仍达47.55%。
另一只基金中欧医疗健康A,已于2025年7月增聘赵磊与葛兰共同管理。该基金成立于2016年9月,截至今年4月29日,成立以来总回报98.65%,同类排名后50%。与中欧医疗创新类似,其2020年收益接近翻倍后连续四年亏损,近五年亏损幅度仍超50%,未能跑赢同期业绩基准。
葛兰在一季报中表示,2026年一季度中证医药指数整体跑赢大盘,但行业内部分化明显。医疗服务板块走强,化学制药与医药商业跌幅较大。政策层面,2025年基本医疗保险基金收入平稳增长,统筹账户收支均衡。新版医保目录已落地,“基本医保+商保”多层次支付体系逐步完善,长期护理保险制度也为康复、器械等领域打开了增量空间。
投资策略上,她表示重点关注创新药械及消费医疗。创新药方向上,产业模式正从研发向“商业化+出海”转变,一季度对外授权交易总额超600亿美元,创历史新高。CXO板块走出低谷,临床前CRO量价齐升,多肽、ADC等管线持续推进。医疗器械方面,高端品类转向“体系出海”,人造关节、内窥镜等增速领先。消费医疗处于业绩与估值双重修复通道,医疗服务板块估值偏低,AI相关业务开始贡献新增长点。
展望二季度,她依然最看好创新产业链,同时关注医疗器械出海、国产替代及消费医疗修复机会。配置上将沿“技术平台领先”与“产业链环节景气共振”两条线索,关注具备持续创新管线能力的企业以及订单高增、业绩确定性强的CXO细分龙头。医疗设备国产替代逻辑长期确定,但短期需跟踪招标数据;消费医疗修复弹性取决于消费环境和政策落地;AI医疗应用进入商业化关键期,有望成为板块内的超额收益来源。
代云锋接棒
中欧明睿新起点成长特征明显,从一季报来看,前十大持仓集中在立讯精密、新易盛、中际旭创、兆易创新、北方华创等电子、通信、电力设备方向。其中,立讯精密与北方华创已被连续重仓超10个季度。
但该基金的波动特征较为明显,截至今年4月29日,其近三年最大回撤超41%。从收益来看,该基金在2019年、2020年连续两年收益均超70%,但2022年、2023年的亏损也均在30%左右,2025年该基金收益又反弹回近50%。
接棒葛兰的代云锋有13年的投研经验,曾担任华宝基金成长风格投资总监,2021年12月加入中欧基金。他曾在采访中表示,深度基本面研究占其工作时间的九成左右,研究领域从最初的科技制造拓展到大消费、大医药等。目前其在管基金增至4只,总管理规模约为32.43亿元(规模截至今年3月末)。
从历史业绩看,代云锋管理时间最久的是华宝创新优选,自2017年10月至2021年12月的任内年化回报率约31%,位列同类前4%。其次是中欧洞见一年持有,自2022年7月至今年4月29日,任职总回报为41%,位列同类前20%(数据源于Wind,周蔚文曾在2021年10月至2023年9月间管理中欧洞见一年持有)。
从投资方向看,代云锋在季报中透露,一季度他增持了受益于北美缺电的部分资产(集中在材料、电力设备、机械等领域),以及AI基础设施上游环节,同时基于基本面再评估降低了港股比重。
展望未来,他认为全球AI需求确定性依旧较高,行业景气度未边际弱化,“不少优秀公司的估值不贵,依旧具备性价比”。在后续的组合管理中,会聚焦大科技、以储能为代表的部分新能源板块以及制造业出海、新材料等领域;同时关注国内“反内卷”政策背景下,格局改善行业中逐步走出底部的部分企业。



