徽商银行:一季度实现净利润49.96亿元

fyradio.com.cn 9 2026-04-28 20:04:05

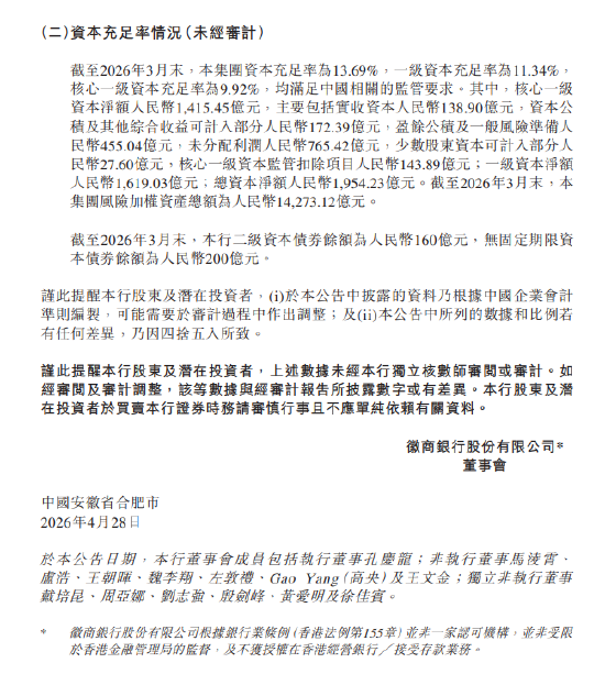
  4月28日金融一线消息,徽商银行发布公告称,2026年第一季度该行实现净利润49.96亿元。截至2026年3月末,该集团资本充足率为13.69%,一级资本充足率为11.34%,核心一级资本充足率为9.92%,均满足中国相关的监管要求。其中,核心一级资本净额人民币1,415.45亿元,主要包括实收资本人民币138.90亿元,资本公积及其他综合收益可计入部分人民币172.39亿元,盈余公积及一般风险准备人民币455.04亿元,未分配利润人民币765.42亿元,少数股东资本可计入部分人民币27.60亿元,核心一级资本监管扣除项目人民币143.89亿元;一级资本净额人民币1,619.03亿元;总资本净额人民币1,954.23亿元。截至2026年3月末,集团风险加权资产总额为人民币14,273.12亿元。截至2026年3月末,该行二级资本债券余额为人民币160亿元,无固定期限资本债券余额为人民币200亿元。

徽商银行:一季度实现净利润49.96亿元

徽商银行:一季度实现净利润49.96亿元

上一篇:朱鹤新局长会见香港金管局总裁余伟文
下一篇:贵州茅台:5月11日召开业绩说明会,王莉出席
相关文章