急寻“关键先生” 中小保险公司打包招聘核心高管

fyradio.com.cn 7 2026-04-20 16:42:07

  来源:险联社

  在大型保险公司越来越重视银保渠道,不断压缩中小险企市场空间背景下,自2024年以来,中国保险业正经历一场静水流深的人事革命。

  从浙商保险将总经理职位挂上公开招聘的“货架”,到珠江人寿一次性“打包”招聘五名核心高管,再到前海再保险公开选聘董事长,越来越多的中小保险公司将最核心的管理岗位推向市场,掀起了一场持续升温的“海选”潮。

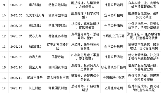
  从2024年华安保险开启“招募令”,到2026年4月长江财险的选聘公告,两年间已有不下25家中小保险公司通过市场化方式公开招聘核心高管。

  当“内部提拔”和“股东委派”的传统路径逐渐松动,市场化选聘高管的常态化,究竟折射出行业怎样的深层变革?这背后,是一场关乎中小险企生存与突围的制度性实验。

  01海选图景,谁在“悬榜求帅”?

  2024年,华安保险于3月启动总经理和副总经理的公开选聘,拉开了中小险企市场化选任高管的大幕。

急寻“关键先生” 中小保险公司打包招聘核心高管

  2024年7月,浙商财产保险股份有限公司通过股东官网发布了一则招聘公告,面向集团外公开招聘总经理1名。“面向集团外”这一措辞,意味着即便内部有合适人选,公司也执意从外部引入新鲜血液,传递出强烈的变革信号。

  就在同一年,中银集团保险于8月对外招聘执行总裁,国联人寿于10月发布总经理市场化选聘公告,要求应聘者“从事保险行业工作10年以上,担任寿险总公司高级管理人员5年以上”。

  据不完全统计,2024年全年,通过市场化方式选聘总经理或副总经理的险企已达7家,且绝大多数为中小型保险公司。

  进入2025年,“海选”高管的节奏明显加快。2025年通过市场化方式选聘高管的险企已近11家。

  2025年底至2026年初,这股浪潮进一步升级。2025年12月,前海金控发布公告,公开选聘前海再保险董事长一职,要求应聘者具有10年以上金融保险从业经历、5年以上中高层管理工作经验。

  公开招聘一家企业的“总舵手”,在金融圈实属罕见,将险企管理层“海选”模式推向了新高度。

  然而,最令人瞩目的是珠江人寿的“打包招聘”。2025年12月,这家总部位于广州的全国性寿险公司发布公告,一次性公开招聘5名核心高管,总经理、财务负责人、董事会秘书、首席投资官、首席合规官,几乎覆盖了公司高级管理团队的全部关键岗位。

  2026年初,海选潮仍在延续。至此,从2024年3月华安保险的第一声“招募令”,到2026年4月长江财险的选聘公告,两年间已有不下25家中小保险公司通过市场化方式公开招聘核心高管。

  中小险企高管市场化选聘已从“零星动作”演变为“常态化机制”。

  02中小保险公司,何以“悬榜”成潮?

  中小保险公司扎堆“海选”高管,是多重因素叠加下的必然选择。这股浪潮的成因,可以从内外部压力、人才结构困境以及政策制度驱动三个维度加以解读。

  一方面,从外部竞争来看,中小险企生存压力倒逼,亟需“外脑”破局。

  与头部险企相比,中小保险公司面临的生存压力更为直接。从经营数据来看,不少参与“海选”的险企正处于业绩承压或管理层动荡的特殊时期。

  例如,国任保险2025年保险业务收入121.62亿元,同比下降3.44%,为近八年来首次下滑;渤海人寿更是连续六年亏损后启动高管招聘,试图通过引入新鲜血液改变经营困境。

  有的在经营方面有着一定的考核和压力,市场份额和保费规模面临不进则退的挑战;有的则处于“重整旗鼓”之际,需要有能担当大任的“关键先生”力挽狂澜。

  在传统增长模式待突围的背景下,引入“外脑”打破路径依赖,已成为中小险企突围的首选。

  另一方面,从行业发展趋势来看,行业转型深水期,专业人才“青黄不接”。

  在竞争加剧、监管趋严、科技赋能的复杂环境下,传统业务模式面临挑战,数字化变革、服务创新及合规经营对管理者提出了更高的跨界整合能力要求,仅依靠内部人才储备往往难以突破固有的经营瓶颈。

  中小险企亟需具备深厚行业经验,精通渠道拓展、产品创新、风险管控或资本运作的领导者,而市场化选聘能快速锁定这类实战型专家,弥补内部人才储备的不足。

急寻“关键先生” 中小保险公司打包招聘核心高管

急寻“关键先生” 中小保险公司打包招聘核心高管

急寻“关键先生” 中小保险公司打包招聘核心高管

  转型深水期专业人才稀缺的问题日益凸显,成为驱动险企向外“寻才”的核心动因。

  另外,从国企改革深化来看,市场化用人成为“规定动作”。

  参与海选高管的险企中,大部分具有国有或央企股东背景。浙商保险、北部湾财险、鼎和保险、国任财险等均属此类。为积极响应国有企业改革三年行动方案,推进市场化经营机制改革,公开招聘高管成为落实要求的重要举措之一。

  同时,打破原有利益关系,破除过往股东直接委派高管形成的路径依赖,通过市场化机制筛选真正符合企业发展需求的管理者,既可以满足监管与改革的合规要求,也能帮助企业理顺治理关系,为后续发展扫清人事层面的障碍。

  03 海选背后,险企意在何方?

  中小保险公司不惜将核心岗位推向市场公开招聘,其深层目的并非简单的“招人”二字所能概括。海选高管背后,折射出险企在治理模式转型、业务破局和组织激活三个层面的战略考量。

  对于深陷业绩困境的中小险企而言,海选高管最直接的目的就是“破局”。

急寻“关键先生” 中小保险公司打包招聘核心高管

  中小险企面对同质化竞争和增长瓶颈,亟需引入具有新视角、新理念的外部高管,从而打破传统路径依赖,推动业务模式创新、数字化转型或战略升级,实现差异化突围。

  例如,国任保险在其招聘公告中特别提到“熟悉数智化趋势,了解互联网科技、人工智能等领域,具有保险科技平台建设、应用相关经验者优先”,直接指向了数字化转型的战略意图。

  在以往,保险公司的总经理、副总经理多由股东委派或内部选拔产生,决策机制往往受到股东意志的较大影响。

  而市场化选聘高管,本质上是在推动公司治理模式从“股东主导”向“职业经理人主导”转型。

  重要的是,市场化选聘有助于建立更专业、更市场化的决策机制,减少股东直接干预带来的潜在掣肘,提升董事会决策效率和公司整体运营效能。

  海选高管还有一层更深的目的,激活组织内部的人才竞争机制。通过建立公开透明的绩效考核机制与能上能下的用人文化,险企希望从根本上优化内部管理机制,提升市场竞争力的实质性水平。

  当悬榜求帅成为常态,这场海选潮的最终答案,或许不在招聘公告的字里行间,而在于每一家险企能否真正建立起一套与市场化选聘相匹配的治理体系、激励机制和文化土壤。

  毕竟,“外来的和尚”能不能念好经,关键不在于“外来”,而在于庙里的规矩。

上一篇:明晚,国内成品油价或迎下调
下一篇:联翔股份未及时披露业绩预告,股价跌停索赔窗口开启
相关文章