首页
新闻综合
阜阳新闻
公共频道
国际新闻
安徽新闻
首页
公共频道
文章正文
天津普林:铜价上涨,公司成本端有所承压
fyradio.com.cn
5
2026-04-19 23:01:02
证券日报网4月19日讯,天津普林在接受调研者提问时表示,铜价上涨,公司成本端有所承压。
上一篇:
张裕A 2025年净利润同比骤降76.64% 力争2026年营收重回30亿元
下一篇:
300807,重大资产重组!股票停牌
相关文章
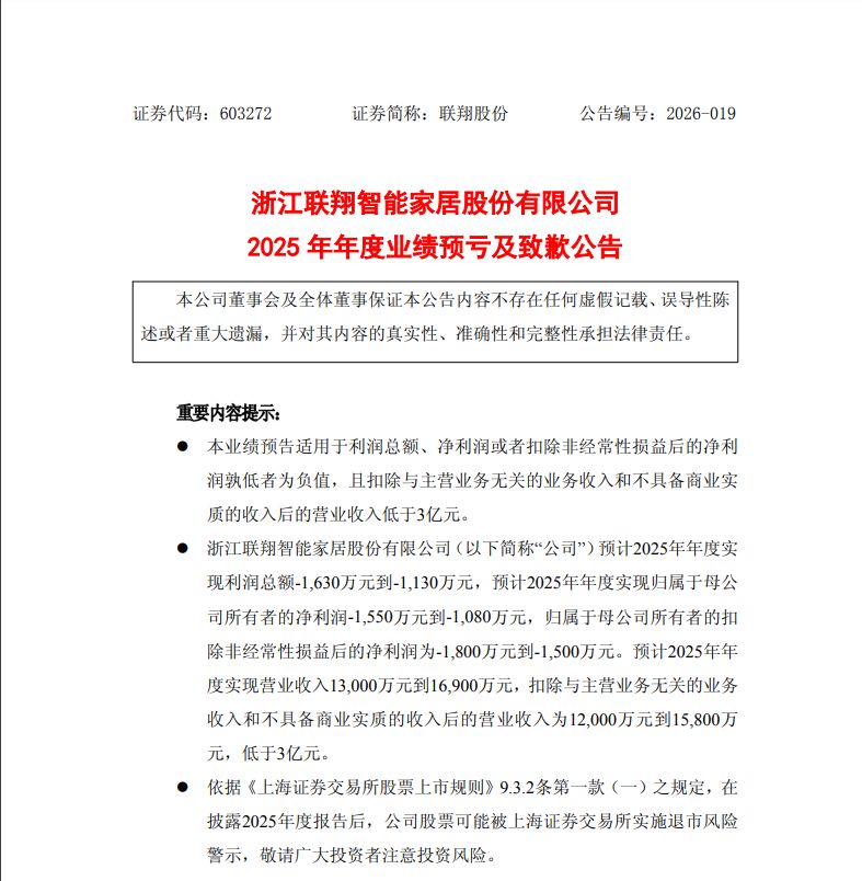
业绩预告亏损却未在1月披露,联翔股份致歉!业内人士:理由牵强⋯⋯
5
2026-04-19
美伊谈判在即,A股下周怎么走?8大机构最新研判
5
2026-04-19
天迈科技拟收购芬能自动化全部股权 交易构成重大资产重组
5
2026-04-19
最近发表
日照陆林木业有限公司成立 注册资本50万人民币
日照曾城木业有限公司成立 注册资本200万人民币
突发公告!利尔达董事长叶文光、总经理陈凯,全被立案
股价大涨超110%!301396,最新公告!
蔡司费铭远:正在推进蔡司大中华区总部综合园区建设
地缘冲突引发能源安全焦虑 新能源板块获市场追捧
突发!贵州茅台董秘蒋焰被查!两周前,五粮液的原董事长曾从钦也被留置调查了!
两部门联合印发通知 整治珠宝玉石等领域假证书假产品突出问题
美军空袭伊朗石油出口枢纽哈尔克岛,战事最新速览→
大宗商品综述:布油再次收于100美元上方 铝价回落 金价下跌
热评文章
开盘:美股周四开盘涨跌不一 市场关注科技股财报
全球最大主权财富基金2025年盈利2470亿美元
知情人士:字节、阿里将于2月中旬推出新人工智能模型
*ST立方:公司股票短期内价格涨幅较大,明显偏离市场
亚马逊裁员1.6万个岗位 印度有500至800个岗位
外资保险资管接连落地,更有“直接设立”大门打开,保险