200亿元大订单点燃市场!板块迎来千亿级市场空间!

fyradio.com.cn 4 2026-03-23 20:03:07

  炒股就看金麒麟分析师研报,权威,专业,及时,全面,助您挖掘潜力主题机会!

  来源:证券市场周刊市场号

  文 | 尚扬

  受外围市场拖累,周一A股市场继续下跌,市场流传“险资卖出固收+引发连锁砸盘,公募基金被迫抛售股票、可转债及ETF”等传言,被认为是A股下跌的主因。

  但得益于特斯拉正计划向中国供应商采购总价值约29亿美元的光伏制造设备的消息刺激,近日光伏设备概念表现明显优于市场整体,资深市场人士彭祖认为,特斯拉此次巨额采购,对中国光伏设备板块的影响是多维度且深远的,不仅短期提振板块情绪,长期更将推动行业高质量发展。

  马斯克200亿元订单点燃光伏股

  美东时间3月21日晚间,SpaceX与特斯拉联合发布了Terafab项目,特斯拉将与SpaceX和xAI携手,建造史上规模最大的芯片制造工厂,目标是每年制造1000亿-2000亿颗先进的2纳米芯片。

  SpaceX创始人兼特斯拉CEO马斯克表示,Terafab的目标是每年生产超过1太瓦的计算能力,其中约80%用于太空,约20%用于地面。由于美国一年的发电量仅为0.5太瓦,未来的大部分计算能力必须被转移到太空。

  近日,有报道称,特斯拉正计划向中国供应商采购总价值约29亿美元(折合人民币近200亿元)的光伏制造设备,用于其在美国得克萨斯州的太阳能电池板与电池制造项目,部分设备产出的产能还将为SpaceX卫星供电。消息一经传出,迅速引爆A股光伏设备板块相关上市公司股价走强。

  3月20日,A股光伏设备概念逆势爆发,迈为股份、捷佳伟创、拉普拉斯相继大涨。3月23日,虽然市场整体继续回调,但光伏设备指数表现却明显更强,华民股份实现“20CM”涨停(见附图),易成新能、协鑫集成等公司股价也表现不俗。

200亿元大订单点燃市场!板块迎来千亿级市场空间!

  据悉,特斯拉团队已与多家中国光伏设备企业进入到实质性洽谈阶段,部分核心企业已向中国商务部申请出口许可,相关审批流程正有序推进中。

  《解密行业龙头》主讲人彭祖认为,特斯拉此次巨额采购,对中国光伏设备板块的影响是多维度且深远的,不仅短期提振板块情绪,长期更将推动行业高质量发展。从短期来看,29亿美元的订单规模直接为相关设备企业带来明确的业绩增量,缓解了行业此前面临的内卷预期,推动板块估值修复;从中长期来看,作为全球科技巨头,特斯拉的采购选择相当于对中国光伏设备技术实力的高度认可,将进一步提升中国光伏设备在全球市场的认可度,加速高端设备出口进程,推动行业从“组件出口”向“高端设备+核心材料”全链条输出转型。

  候选企业猜想

  虽然目前特斯拉、中国商务部及相关企业均未对该消息作出正式回应,但市场普遍认为在此次特斯拉采购中,迈为股份、捷佳伟创、拉普拉斯等公司为其核心候选。

  迈为股份身为全球最大的太阳能电池丝网印刷设备商,2016年-2024年其太阳能电池丝网印刷生产线全球市占率稳居第一,HJT(异质结电池)异质结整线设备全球市占率超70%。公司的HJT技术可同时适配地面光伏与太空光伏需求,既能满足特斯拉地面光伏规模化量产的高效降本要求,也能适配SpaceX卫星太阳翼所需的超薄硅片、高抗辐射标准。

  捷佳伟创是全球少数同时覆盖TOPCon(隧穿氧化层钝化接触电池)、HJT、钙钛矿全路线的光伏设备商,也是目前唯一一家具备TOPCon整线交钥匙工程能力的供应商,其TOPCon设备市占率处于行业领先地位,与特斯拉地面光伏100吉瓦产能建设的技术需求高度匹配。

  拉普拉斯作为高效电池片设备龙头,主营业务聚焦光伏电池片制造所需的高性能热制程、镀膜及配套自动化设备,其LPCVD(低压力化学气相沉积法)设备市占率超60%,具备半导体级精度,可满足太空光伏电池抗辐射、耐高温差的极端环境要求,同时其自动化设备能降低地面光伏规模化生产成本。

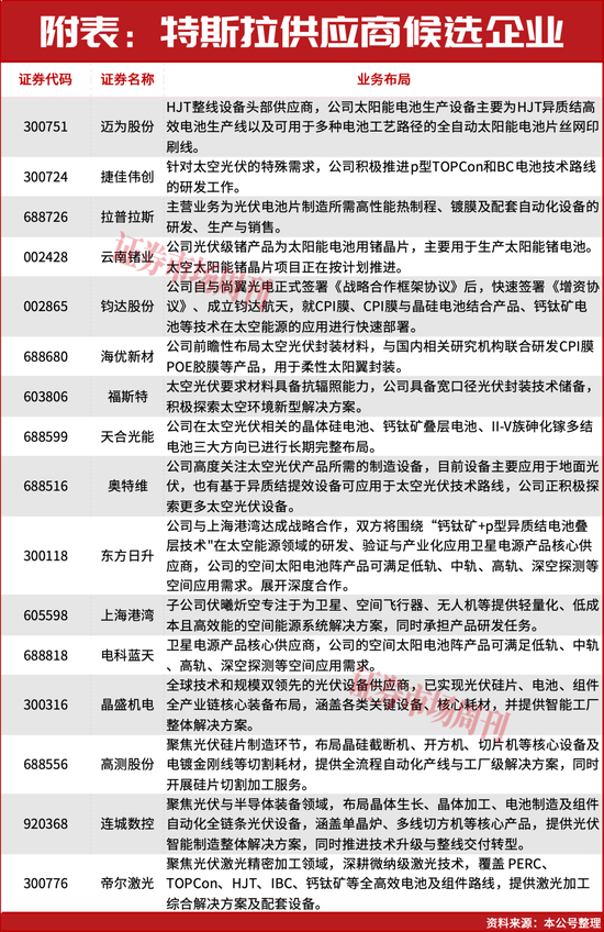
  此外,除上述核心候选企业外,还有多家A股公司被认为是潜在供应商,也有望分食此次巨额订单(见附表)。

200亿元大订单点燃市场!板块迎来千亿级市场空间!

  龙头公司估值与业绩双重提升

  对于光伏设备板块的后续走势,有机构分析认为,此次订单催化叠加产业基本面拐点出现,板块有望迎来持续性行情。目前,3月光伏组件排产环比大增26%-29%,硅料、电池片价格企稳,国内分布式光伏政策松绑,行业盈利修复加速,叠加资金抱团效应,光伏设备板块尤其是核心龙头企业,有望迎来估值与业绩的双重提升。

  中信证券认为,太空光伏需求有望迎来指数级增长。马斯克下注光伏制造,为轨道算力和AI供电铺路。中国头部光伏设备厂商具备极强的高效迭代和快速响应能力,有望跻身特斯拉和SpaceX等相关设备供应链,并收获高额订单,打开全新成长空间。此外,太空光伏设备或具备明显通胀效应,价值量或将实现跃迁式提升。重点推荐具备技术、产品和份额优势的光伏各环节设备龙头厂商。

  广发证券表示,AI巨头群雄逐鹿,“算力上天”已成共识,在此推动下,太空光伏作为主要供能形式有望深度受益,预计未来有望为光伏设备累计带来千亿级市场空间。这一新叙事逻辑为光伏行业开拓了新的增量空间预期。

  国金证券表示,当算力卫星的电源平台成本+发射成本+太空机柜较地面机柜的制造溢价≤地面电费支出时,太空算力将具备性价比优势,测算结果显示这一目标是完全可实现的。同时考虑当前北美地面数据中心电网接入周期已拉长至5年甚至更久,太空数据中心的部署将更顺畅、快速地推动全球AI算力的提升及相关下游应用的发展,从而为太空光伏市场带来更广阔的需求场景。针对商业航天加速以及太空算力规划所带来的太空光伏环节投资机会,重点推荐三大方向:1、卫星整体相关制造环节;2、太空光伏环节设备及电池片供应商;3、太空环境特殊封装材料供应商。

  (文中提及个股仅为举例分析,不作买卖推荐。)

上一篇:密封科技(301020.SZ):2025年净利润同比增长8.07% 拟10股派1.8元
下一篇:敏实集团(00425.HK)2025年度净溢利26.92亿元 同比增加约16.1%
相关文章