合规与内控短板频现,哈啰出行规模扩张遭遇“安全拷问”
炒股就看金麒麟分析师研报,权威,专业,及时,全面,助您挖掘潜力主题机会!
来源:财事汇
在今年的央视“3·15”晚会上,哈啰出行因旗下共享电动自行车业务存在多项违规问题被公开曝光,引发广泛关注。曝光内容主要包括车辆违规解除限速、仪表盘造假以规避时速监管、车辆超标改装、违规套牌上路以及不合规车辆投放运营等问题,暴露出企业在业务扩张中对合规管理的忽视。
报道进一步指出,哈啰出行线下门店管理缺位,车辆合规审核流于形式,违规租赁不合标车辆现象频发,不仅威胁道路交通安全、侵害消费者权益,也扰乱了行业经营秩序。
从经营层面看,哈啰出行以轻资产加盟模式快速铺店,却未能建立与之匹配的监管体系,导致各地门店乱象丛生。此外,近期哈啰因招聘设置年龄限制引发争议,虽已整改,但反映出内部管理与合规文化建设上的短板。多重问题叠加,凸显了哈啰在合规经营与内部治理方面的系统性漏洞。
被点名的背后:
严重超速、违规上牌等
央视报道显示,“哈啰租电动车”在全国100余座城市拥有5000余家门店,部分门店出租经非法解码的超标车辆,实测最高时速达75公里,超出国家强制性标准25公里/小时限值。为规避监管,车辆时速表仍显示为25公里/小时。
此外,哈啰租电动车还被曝存在违规上牌、规避监管等问题。在央视财经的暗访中,据其省级招商负责人表述,相关方利用新国标实施前政策窗口,使用未生产车辆的合格证提前申领牌照,以“先上牌、后造车”方式,使新生产超标车以“旧车”身份规避“一车一池一充一码”监管,并宣称可协助加盟商解决牌照问题。同时,部分租赁车辆搭载60伏30安时电池,超出新国标48伏电压上限。

图片来源:央视财经
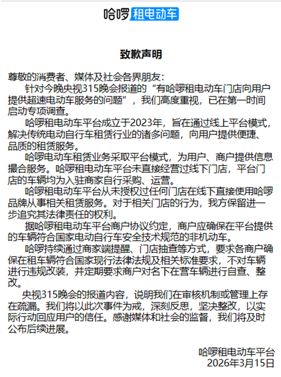
事件曝光当日,哈啰租电动车发布致歉声明,称已启动专项调查并开展自查整改。哈啰方面表示,公司未直接运营线下门店,平台门店车辆由入驻商家自行采购运营,未授权门店线下使用哈啰品牌开展租赁业务,将对涉事门店保留法律追责权利。

图片来源:哈啰租电动车平台
哈啰成立于2016年,以共享单车业务起步,凭借聚焦三四线城市的差异化策略,在行业洗牌中持续运营。此后公司逐步拓展业务版图,覆盖单车、助力车、顺风车、租电动车、换电、租车等领域,并于2025年联合蚂蚁集团、宁德时代等布局Robotaxi,推进综合出行平台建设。
资本市场方面,哈啰上市进程多次调整:2021年向美股递交招股书后撤回;2025年市场出现其拟入主A股公司永安行实现借壳上市的推测,永安行随后予以否认;截至目前,哈啰尚未完成独立IPO。
招聘被指存在年龄歧视
据媒体2月27日消息,2月25日,IP归属地为广东的一名网友发布截图显示,哈啰普惠在招聘“运营管理”岗位时,除了对学历、工作经验、个人能力等进行要求外,还限制“98后,能力强可放宽至1997年”。
据悉,这一岗位的工作职责为完成区域内车辆调度、管理及车辆分布等工作;负责辖区内车辆运营环境的建设,不断加深与辖区政府部门的关系,维护品牌形象,建立良好的运营秩序;负责运维团队招聘、培训、管理、汰换等。
对于前述招聘岗位的年龄限制,该网友吐槽道:“35岁都是包容的了,现在招聘能力优秀才要97年的,97年什么概念,今年不到30岁。”
2月27日,哈啰客服人员回应称,涉及相关招聘信息,可直接咨询招聘信息发布者。广州市人力资源和社会保障咨询热线12333工作人员则表示,招聘属于企业的自主行为,如果认为存在招聘歧视,可向属地劳动部门反映。
3月3日,针对此次因招聘信息引发的争议,哈啰发布致歉声明。对于个别招聘信息中出现不当年龄限制表述,哈啰深表歉意,并明确表示以年龄作为筛选条件的方式是错误的。

图片来源:哈啰官网
哈啰强调,公司坚决反对任何形式的就业歧视,始终秉持开放、平等、多元的用人理念,重视人才的实际能力与岗位匹配度。经内部核查,哈啰确认相关信息由广州分公司某业务团队通过“直聘”渠道自主发布,未严格遵循公司招聘审核流程,暴露出公司在招聘规范管理上存在疏漏。
企业的规模化扩张,离不开稳定、合规的人才体系做支撑,就业歧视争议看似是单一招聘环节的问题,实则折射出哈啰总部对分支机构、业务团队的管理约束力弱化,内部合规文化建设滞后于业务扩张速度。
电动车断服、自动驾驶肇事
哈啰连陷安全合规争议
近三个月来,哈啰多条核心业务线接连陷入风波。
2025年11月,全国多地哈啰电动车用户集中反馈车辆“断服”,此前承诺的远程定位、电量查看等永久会员功能全面失效,更有用户骑行途中遭遇车辆突然断电锁死,存在严重交通安全隐患。哈啰官方将原因归咎于国家2G网络全面退网,但用户指出,购车时商家并未告知车辆采用2G通信模块,也未提醒功能会因网络退网失效,自身知情权被侵害。早在2020年工信部就已印发通知引导新增物联网终端不再使用2G/3G网络,哈啰在政策发布后仍持续推出搭载2G芯片的电动车,最终引发大规模用户维权。
2025年12月6日,湖南株洲街头一辆贴有“哈啰自动驾驶”标识的无人驾驶出租车,行驶中撞伤两名路人,其中一名伤者被卷入车底。这起事故发生在哈啰进军自动驾驶领域不足半年、株洲地区示范运营仅数月的关键节点,事发后当地自动驾驶业务随即被暂停运营。
从3·15曝光的大规模违规运营,到招聘环节的年龄歧视争议,再到电动车断服、自动驾驶肇事等多起安全事件,哈啰出行在短短数月间接连暴露出合规管理与内部治理的系统性漏洞。
值得注意的是,面对3·15曝光的问题,哈啰将责任主要归咎于加盟商与门店,称自身“未直接运营”;面对招聘争议,则解释为分公司团队“未严格遵循审核流程”。这种将问题外部化、局部化的回应方式,虽能在短期内分散舆论压力,却难以掩盖总部管控能力弱化、合规体系流于形式的结构性缺陷。
当前,共享出行行业正经历从野蛮生长向精细化运营的转型期,政策监管持续收紧,消费者安全意识不断提升。对于尚未完成IPO、仍在资本市场上探路的哈啰而言,每一次合规失守、每一起安全事故,不仅是品牌信誉的损耗,更可能成为其未来发展的实质性障碍。如何从被动应对转向主动治理,将合规真正嵌入业务扩张的基因之中,是哈啰亟需回答的命题。(《理财周刊-财事汇》出品)
免责声明:文章表述的意见不构成任何投资建议,投资者据此操作,风险自担。
- End -



