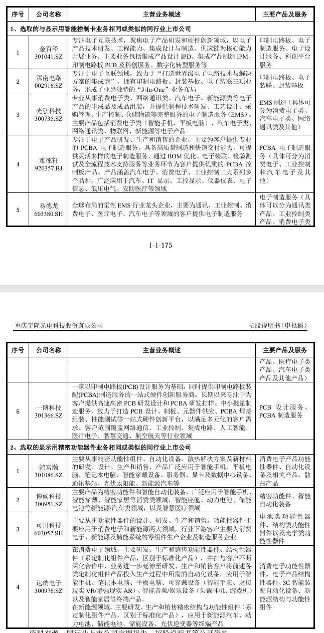
重庆宇隆科技二次冲刺IPO,一半收入来自京东方

fyradio.com.cn 28 2026-03-15 00:05:19

  来源:摩斯IPO

重庆宇隆科技二次冲刺IPO,一半收入来自京东方

  2025年12月19日,重庆宇隆光电科技股份有限公司向深交所递交的创业板IPO申请已进入已问询阶段,公司计划募集资金10亿元,保荐机构为中信证券股份有限公司,律师事务所为北京市中伦律师事务所,会计师事务所为天健会计师事务所(特殊普通合伙)。

  公司定位

  宇隆科技,公司位于重庆市,是一家专注于新型半导体显示面板领域的智能控制卡及精密功能器件相关产品的研发、生产及销售,致力于成为我国智能控制领域最有价值的企业。报告期内,公司主要产品系LCD、OLED等新型半导体显示面板专用智能控制卡及其PCBA制造服务,并围绕半导体显示面板产业为核心应用领域配套显示用精密功能器件类产品,终端应用主要为平板电脑、笔记本电脑、显示器、中大尺寸电视、手机、智能穿戴等消费电子领域。

  主要财务数据

  报告期内(2022年至2025年上半年),宇隆科技的营业收入分别为7.49亿元、6.98亿元、10.95亿元、5.97亿元;净利润分别为6683.86万元、7572.08万元、1.21亿元、7032.8万元。

重庆宇隆科技二次冲刺IPO,一半收入来自京东方

  细分产品收入

  宇隆科技的主营业务收入按产品或服务分类情况如下:

重庆宇隆科技二次冲刺IPO,一半收入来自京东方

  毛利率情况

  宇隆科技的产品毛利率情况如下:

重庆宇隆科技二次冲刺IPO,一半收入来自京东方

  前五大客户

  宇隆科技的前五大客户情况如下:

重庆宇隆科技二次冲刺IPO,一半收入来自京东方

  前五大供应商情况

重庆宇隆科技二次冲刺IPO,一半收入来自京东方

  行业竞争格局

重庆宇隆科技二次冲刺IPO,一半收入来自京东方

  与同行可比公司竞争情况

  宇隆科技与可比公司对比情况:

重庆宇隆科技二次冲刺IPO,一半收入来自京东方

  控股股东和实际控制人情况:

  截至本招股说明书签署日,王亚龙直接持有公司42.30%股权,为公司的控股股东;王亚龙、李红燕夫妇合计控制发行人74.16%股权,为公司的实际控制人。报告期内,公司的控股股东、实际控制人均未发生变更。

  第一轮问询函中的问题

  关于营业收入变动与主要客户申报材料显示:(1)报告期内,公司主营业务收入分别为74,765.45万元、69,418.85万元、109,302.06万元和59,680.03万元。受消费电子市场需求波动、半导体显示面板行业景气度等因素影响,2023年公司收入规模有所减少,2024年随着下游半导体显示面板厂商客户需求显著提升,公司业绩规模同步回升。(2)公司主要产品为显示用智能控制卡和显示用精密功能器件,主要应用于平板电脑、笔记本电脑、显示器、中大尺寸电视、手机、智能穿戴等消费电子领域。报告期内,显示用智能控制卡和显示用精密功能器件收入变化不一致,2023年发行人营收下降但显示用精密功能器件收入仍维持增长。(3)半导体显示面板技术存在由LCD向OLED等新技术演进的趋势,OLED技术已实现广泛的商业化应用,LCD显示面板市场增速放缓,公司应用于LCD技术产品的收入金额超过5亿元,占比50%以上。(4)报告期内,公司客户集中度较高,前2大客户京东方、和辉光电销售占比超80%,前5大客户销售占比超90%。报告期内,发行人新增大客户包括深天马、广州国显等。(5)报告期内,发行人境外销售收入系公司通过深加工结转模式进行生产和销售产生的收入,各期收入金额分别为5,340.35万元、4,877.61万元、2,597.74万元和887.59万元。(6)报告期内,发行人其他产品收入分别为265.89万元、1,389.76万元、2,227.87万元和1,483.60万元,呈逐年快速增长趋势。

  请发行人披露:(1)区分主要产品类型,结合销售单价、销量、对应客户等变动情况及原因,分别说明报告期内公司收入变动的具体原因;公司产品销售与主要客户业绩、下游半导体显示面板销量及同行业可比公司的匹配情况,分析存在的差异及形成原因。(2)区分终端应用产品,分别列示报告期内收入金额、占比及变动情况,并说明与最终消费领域的产品市场变动情况、行业发展态势等的匹配性,公司产品销售及下游客户需求是否存在明显的周期性变动。(3)OLED、MiniLED等其他技术路线对LCD产品迭代、替代的可能性,报告期内下游客户LCD产品出货量的变动情况,公司LCD产品是否存在需求下滑的风险,公司的应对措施及其有效性。(4)前五大客户及主要新增客户的合作情况,包括但不限于合作历史(接触、产品认证、验厂、签订协议等时点)、合同类型、销售产品类型等。(5)其他产品收入的具体情况,包括产品构成、对应客户、销售单价、毛利率等,报告期内持续快速增长的原因。(6)报告期内深加工结转模式的具体情况,包括对应客户、销售产品类型、毛利率等,销量及收入规模变动的原因及合理性。

  关于发行人与莱特光电

  申报材料显示:(1)除发行人及子公司外,发行人控股股东、实际控制人及其近亲属直接或间接控制56家企业,其中莱特光电等19家企业实际从事或拟从事生产经营活动。莱特光电及其子公司的主要产品为OLED终端材料和OLED中间体,发行人认为莱特光电与发行人在主营业务、主要产品、生产工艺等方面均不存在相同或相似之处,相关业务与发行人不具有替代性、竞争性和利益冲突。(2)发行人认为已拥有独立的销售和采购渠道、独立的销售和采购团队,不存在与关联方重合或混用人员的情形,并拥有独立的财务、生产、人力等系统,不存在与关联方共用系统的情形,亦不存在同业竞争的情形。

  请发行人披露:(1)莱特光电OLED终端材料和OLED中间体产品的具体情况,包括但不限于产品具体细分品类、对应原材料和生产供应、物理形态、下游应用场景及形态、终端产品、各期销售金额等,逐个品种说明莱特光电产品是否与发行人产品存在替代性、竞争性、是否有利益冲突。(2)详细梳理发行人控股股东、实际控制人及其近亲属控制企业主营业务和经营情况,进一步说明发行人与发行人控股股东、实际控制人及其近亲属直接或间接控制56家企业之间业务及人员、财务、机构独立性情况、具体体现及相关内控制度建立情况,发行人与莱特光电等主体是否存在ERP系统混合使用的情况,发行人拟采取的保持独立性的具体措施。(3)结合前述问题,根据中国证监会《证券期货法律适用意见第17号》关于同业竞争的判断原则及核查要求,说明发行人与莱特光电业务是否构成同业竞争,是否构成发行人本次发行上市的法律障碍。 

上一篇:阿联酋重要石油枢纽遇无人机袭击并起火 已全面暂停装卸作业
下一篇:REITS周报:一单商业不动产REIT申报 多层次REITS市场发展提速
相关文章